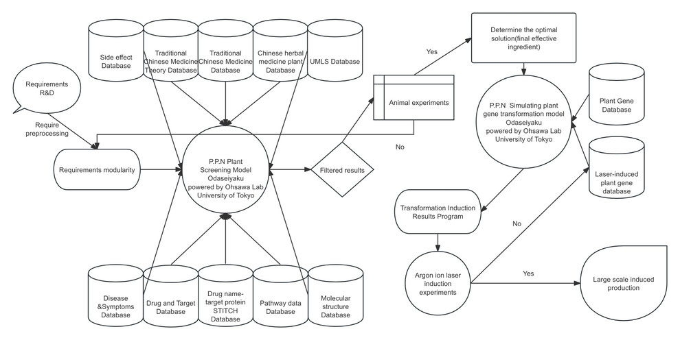
The P.P.N system of Oda Pharmaceutical Co., Ltd. is a highly modularized plant genetic information regulation system technically supported by the Ohsawa Lab at the University of Tokyo. This system aims to screen and genetically adjust the active components of traditional medicinal plants, using inputs from multiple databases and model predictions.
The initial stage of research and development includes the collection of requirements from various databases, such as disease and symptom databases, drug and target databases, etc. These data require preprocessing to meet the requirements of downstream modules to ensure efficient use in subsequent processes.
Multiple databases are integrated into the Plant Medicine Screening Model (P.P.N Screening Model). This model uses algorithms developed by the Ohsawa Lab to select promising medicinal plant components from multiple sources of data, including Traditional Chinese Medicine theory databases, Chinese herbal databases, and the UMLS database.
The selected results are used for further analysis. If the prediction results indicate the potential therapeutic effect of the components, they proceed to the animal experimentation stage for validation. Otherwise, the model returns to further transformation and optimization of the results.
Once the effectiveness of the medicinal plant components is confirmed through animal experiments, the P.P.N Plant Gene Transformation Model simulates the process of genetic engineering modification. This model is also provided by the Ohsawa Lab and demonstrates excellent predictive ability to determine the optimal solution, that is, the final effective component.
The successful components are genetically adjusted by argon ion laser induction experiments to introduce specific genetic changes into the plant. If successful, these modification processes are scaled up for large-scale induced production for commercial production.
This is the PPN system developed by Oda Pharmaceutical Co., Ltd., with technical support from the Ohsawa Lab at the University of Tokyo. It integrates big data analysis and AI supercomputing power analysis for the selection and genetic re-modulation of plant-active components and represents the core development system of Oda Pharmaceutical Co., Ltd.
What is ODA's P.P.N
About P.P.F.T
About P.G.M.T
About N.C.R.A
What is ODA Nano
Research Achievements